sportsregions
Installer
Comité Départemental 92 de Tir à l'Arc
Le Comité Directeur
Comité Directeur
Equipe technique et pédagogique
Matériels et installation
Statuts & Règlement
Assemblées Générales
Clubs
Trouver un club
Affiliation FFTA
Labellisation
Licence 2025-2026
Aides et subventions
Stages et Formations
Programme départemental 2025-2026
Réglage matériel (Classiques et Poulies)
Perfectionnement cible (Classiques et Poulies)
Préparation mentale au Tir à l'Arc Encadrant
Découverte arc à poulies
Découverte Tir Parcours
Encadrant Fédéral
Entraineur Fédéral 2025/2026
Formation Complémentaire E1 vers EF
Formations continues d'entraîneur
Prise en charge des formations
Documentations d'aide
Jeunes
Groupe Jeunes 92
Plateforme Ententes
Division Régionale Jeunes
Coupon sport
Pass Hauts-de-Seine
Aide aux transports
Vie sportive
Mandats & Résultats
Trophée des Mixtes
Tournoi des Doubles Mixtes
Division Départementale
Challenge Mixte par Equipe
Classement
Tableau d'honneur
Pré-inscription Championnat Départemental salle
Championnat départemental salle
Catégories Fédérales
Arbitrage
Formation arbitre
Règlement Fédéral
Info CNA
Contacts et liens
Contacts
Forum
Partenaires
Liens utiles
Navigation
Accueil
2025-2026
Les documents
Les documents
Documents par saison
Saison 2002-2003
Saison 2003-2004
Saison 2004-2005
Saison 2006-2007
Saison 2007-2008
Saison 2008-2009
Saison 2009-2010
Saison 2010-2011
Saison 2011-2012
Saison 2012-2013
Saison 2013-2014
Saison 2014-2015
Saison 2015-2016
Saison 2016-2017
Saison 2017-2018
Saison 2018-2019
Saison 2019-2020
Saison 2020-2021
Saison 2025-2026
Documents par type
Tous les documents
Administratifs
Sportifs
Divers
Mandats
Résultats
AG
CNA
Formations
145 documents
Sportifs
pdf
règlement DD 2023
Télécharger le document
pdf
Divers
pdf
Manuel Plateforme Ententes
Télécharger le document
pdf
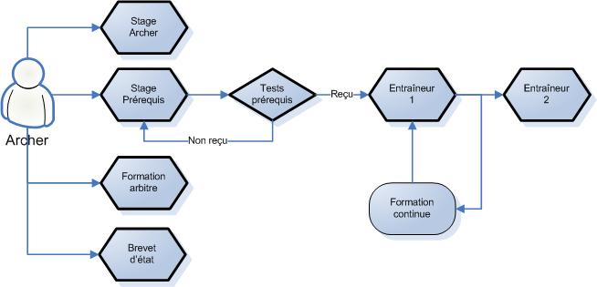
jpg
Schéma du cursus de formation
Télécharger l'image
jpg
Formations
xls
Fiche d'inscription
Télécharger le document
xls
pdf
Inscription Formation Assistant Entraineur
Télécharger le document
pdf
pdf
CD92_Programme 2015-2016
Télécharger le document
pdf
pdf
Charte des arbitres IDF
Télécharger le document
pdf
pdf
Programme 2017-2018
Télécharger le document
pdf
pdf
Stage préparation physique
Télécharger le document
pdf
pdf
Règlement Téléthon 2017
Télécharger le document
pdf
«
1
2
...
5
6
7
...
14
15
»
Se connecter
Participer au site :
Envie de participer ?
Connexion